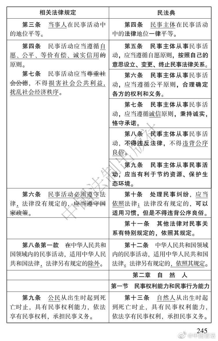
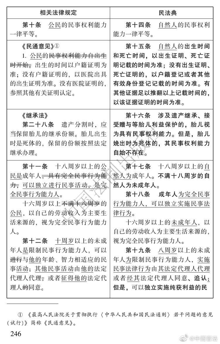
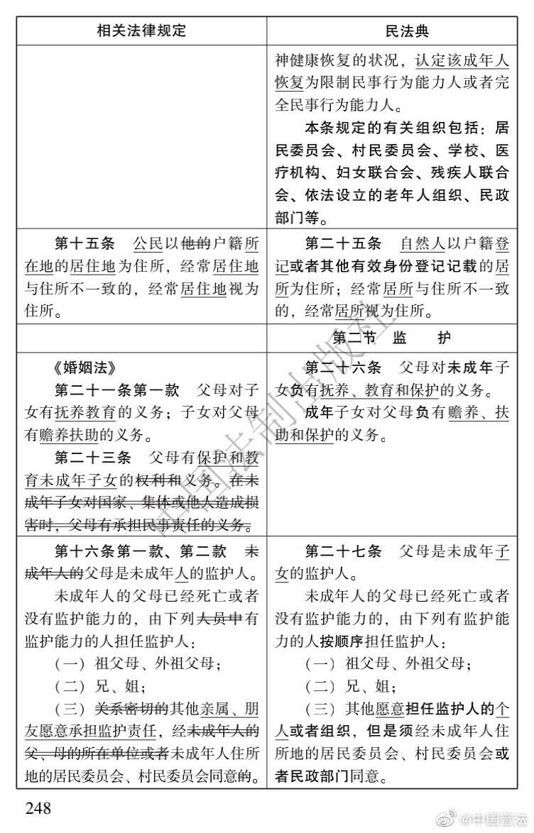
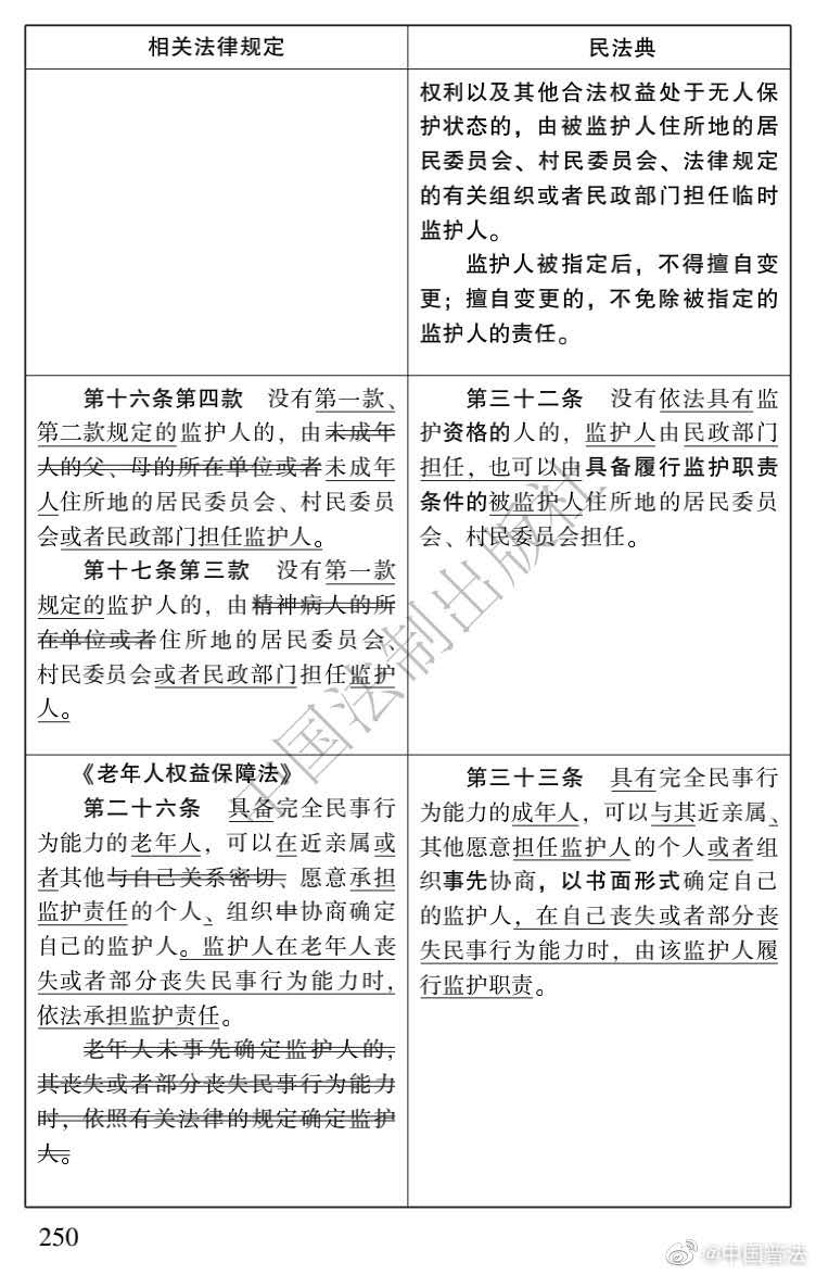
#微普法#【民法典與關聯法規新舊對照!】民法典經兩會審議通過并正式頒布實施了,這標志著“民法典時代”的正式到來。民法典“附則”部分明確了民法典與婚姻法、繼承法、民法通則、收養法、擔保法、合同法、物權法、侵權責任法、民法總則的關系。民法典施行后,上述民事單行法律將被替代。了解民法典對上述民事單行法律的相關內容都作了哪些修改,又有什么顛覆性的亮點,是學習民法典的快速通道,也是法律人的必修課。今天,我們整理了民法典新舊內容對照表供社會公眾參考學習。內容準確且全面,值得收藏。
點擊鏈接查看新舊對照表:http://t.cn/A62ph990[/cp]







